Ethics Team
ACGOP•September 4, 2024•2 min read

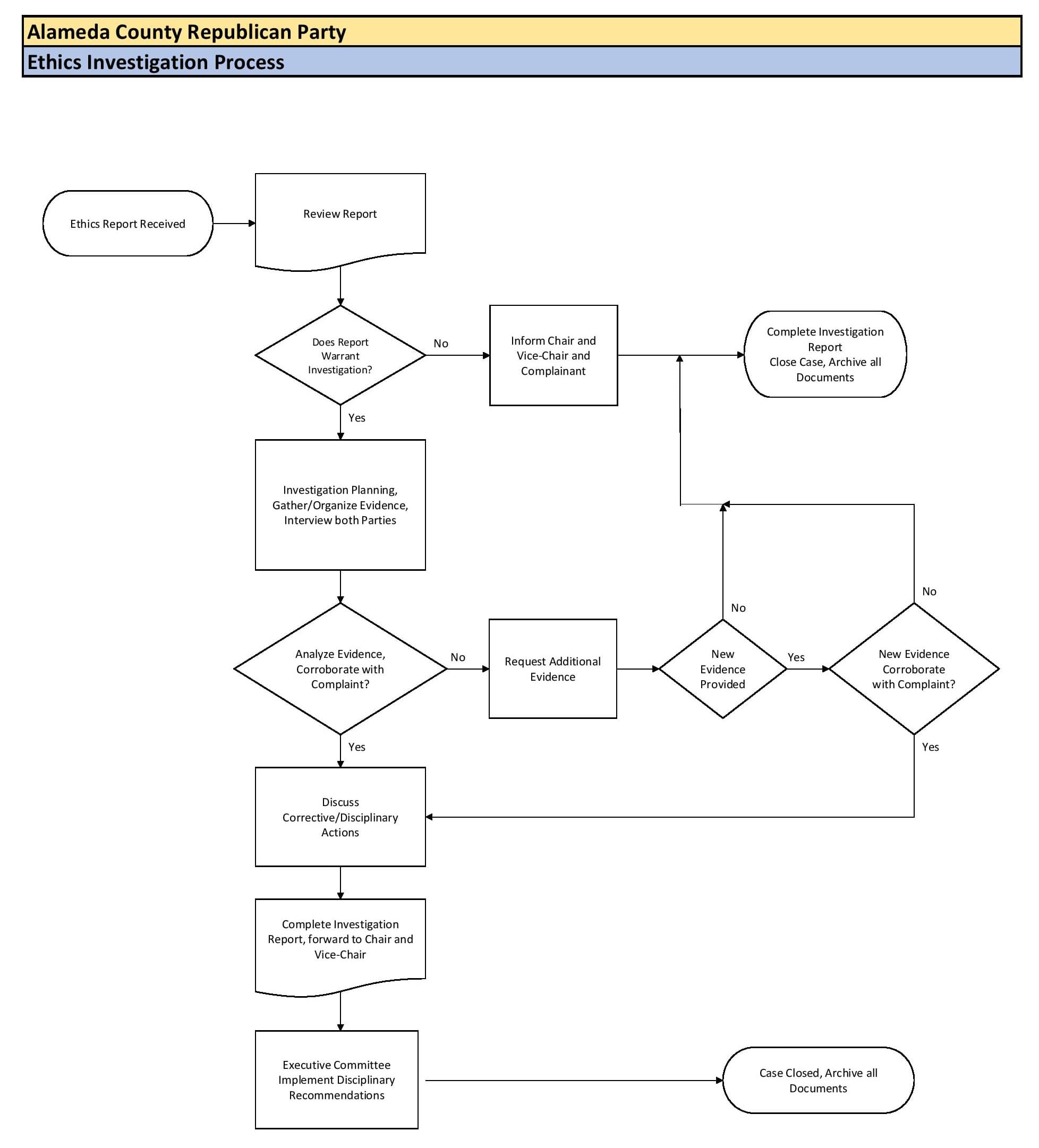
Rev. 9/2/2024 - This Ethics team plans to include the form which we CC Members all sign.
Team Leader: David Lam
Ethics Complaint Form: https://forms.gle/d3nBAw4AdmCq7kyQA
Team Mission:
- To ensure the conduct of the members of the Central Committee adheres to the Alameda County Republican Party Code of Ethics and Standards.
- To protect the Complainant and Respondent from retaliation.
- To conduct investigations of the complaint in a fair, impartial and confidential manner.
- To perform our duties and responsibilities with integrity and professionalism
Team Volunteers: David Durham, Keith Koo, Chris Kuhn, David Lam
Rejection Criteria of Ethics Complaint:
- Lack of Standing – the complainant has no legal interest in the outcome, or the complainant does not have the right to make a complaint based on the bylaws of ACGOP.
- Lack of Merit – no legal basis exists for the acceptance, allowance, or crediting of a claim, defense, or legal argument, or the complaint does not warrant any further action on the part of the assembly. Examples are:
- Disagreement between two persons on issue unrelated to ACGOP.
- Code of Ethics not applicable to the complaint.
- Procedural complaint due to carelessness or unintentional error.
- Duplicate complaint and can be combined with the other complaint.
- Statute of Limitation – 1 year and/or previous administration.



